您的位置: 首页 >新闻通知>学院通知>详细内容

学院通知

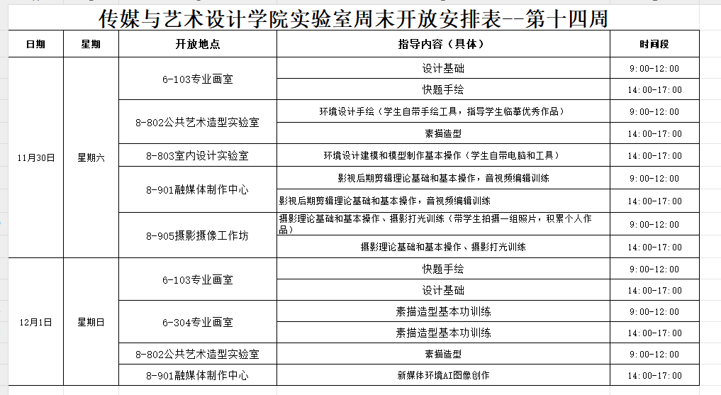
传艺实验室2024-2025第一学期第十四周周末开放安排

发布时间:2024-11-29 10:58:18 浏览次数: 【字体:

为提高学生的创新实践能力,更好地培养应用型人才,推进实验教学改革,传艺实验室将对学生进行课外开放,增加实验室的开放时间和开放内容,欢迎同学们到相关专业实验室学习。第十四周周末开放安排如下:

微信图片_20241129105645

      传媒与艺术设计学院

      2024年11月29日

终审:传艺学部
分享到:
【打印正文】
×

用户登录