广东省2021年普通高等学校专升本招生考试成绩公布的通知
我省2021年普通高等学校专升本招生考试(以下简称普通专升本)评卷工作已全部结束,将于5月10日统一发布考生成绩。有关事项快来看看。
一、考试成绩查询
5月10日15:00起,考生可通过以下方式查询考试成绩。
(一)官微查询
考生关注广东省教育考试院官方微信(ID:gdsksy),主页面底部选择“小程序”栏,点击进入“广东省教育考试院”小程序,即可查询考试成绩。
(二)报名系统查询
考生可通过普通专升本报名系统(网址:https://www.eeagd.edu.cn/ptzsbks)查询考试成绩。
二、考试成绩复查
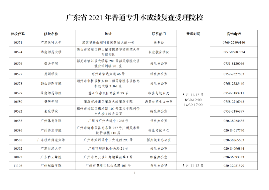
(一)申请复查程序。考生查询考试成绩后,如对本人某科成绩有疑问,可在5月12日17:00前携带本人准考证和身份证到普通专升本招生院校(考生可前往临近的任一院校提出书面申请,院校地址见附件)提出成绩复查的书面申请。复查内容为答题卡扫描是否准确, 答卷是否漏评、漏登分,成绩统计合成是否有误,但不涉及评分标准掌握宽严问题。各招生院校须安排专人负责受理考生成绩复查申请,并于5月13日12:00前登录普通专升本管理系统,选择成绩复查功能,将申请查分的考生资料按要求录入系统。
各招生院校需组织专人负责考生申请成绩复查工作,及时按网上录入的要求输入考生查分申请数据。5月14—15日,我院将组织专人对省统考科目成绩进行复查,学校自命题的专业综合课成绩由各招生院校组织专人进行成绩复查。学校自命题专业综合课成绩复查结果,由招生院校于5月15日上午12:00前录入普通专升本管理系统。学校自命题专业综合课成绩有误需要更正的,招生院校须于5月16日前派专人将考生答卷和考生成绩更正报告送至我院考招一处。
(二)复查结果告知。对复查后发现分数有误的考生,我院将对其分数进行更正,更正后的成绩由各招生院校通知考生本人。5月17日12:00起,考生可登录普通专升本报名系统查询成绩复查结果。
附件:广东省2021年普通专升本成绩复查受理院校



用户登录