【转】DeepSeek + BOPPPS:AI重新定义教学设计
随着人工智能技术的飞速发展,教育领域正经历着前所未有的变革,作为教师,也需要不断适应新的角色定位,从知识的传授者转变为学习的引导者和支持者,实现“AI+教师”的高效协同发展。
近期,DeepSeek以其技术性能突出、多场景适用性、开源与免费等特性火爆出圈,本文使用DeepSeek结合BOPPPS模型,以《现代教育技术》课程的一节课(教学PPT的设计与制作)为例进行教学设计。
提示词设定
请你扮演一位优秀的高校教学设计专家,擅长撰写各类教学设计方案,基于我发送的内容,帮我撰写《现代教育技术》课程,一节90分钟的教学设计方案,主题为“教学PPT的设计与制作”。
要求如下:
1.授课对象:某大学本科二年级小学教育专业学生。
2.目标设定:具体目标为:通过本节课的学习学生能够描述教学PPT的定义、学会教学PPT制作的方法和技巧,并能够运用到自己设计与制作中;包含知识、技能和素养三大目标。
3.教学模式:采用BOPPPS教学模式,包括Bridge-in、Objective、Pre-assessment、Participatory Learning、Post-assessment、 Summary。
4.方案要素:教学设计方案包括教学目标设计、教学重点、教学媒体与资源选择、课堂教学创新点、课程思政元素体现及切入点、教学内容及过程设计、教学评价与反思。
5.其他要求:突出以学生为中心,教师作为学习的引导者和支持者的角色。
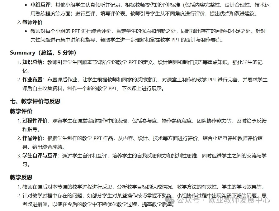
以下为根据提示词的要求,生成具体主题的教学设计方案:
![]()
对以上生成的教学设计方案,进行简要的说明和点评:
1.符合要求:生成的教学设计方案符合提示词要求,例如教学目标明确、体现了以学生为中心。
2.结构完整:从教学目标设定到教学内容安排,再到教学评价与反思,方案逻辑连贯,各部分紧密衔接,形成一个完整的教学流程。
3.环节设计合理:教学过程按照BOPPPS模式展开,逻辑顺序合理,符合学生的学习规律。
4.内容完整:涵盖了教学目标、教学重点、教学媒体与资源选择、课堂教学创新点、课程思政元素、教学内容及过程设计等所有要求的要素,格式规范,内容完整。
5.可操作性:整体的方案具有可操作性,例如选择的多媒体教室、计算机及PPT软件、教学案例等,都是常见的教学工具和资源,便于教师和学生使用。
从整体来看,以上教学设计方案结构完整,目标明确,内容丰富,且注重实践和互动,但通过一些优化和改进,可使其更加完善,更好地满足教学需求。
改进建议:
1.教学内容的深度与广度:虽然方案中提到了教学PPT的设计原则和制作技巧,但缺乏对这些原则和技巧背后原理的深入讲解,可适当增加一些理论依据或研究背景,帮助学生更好地理解。另外考虑增加一些关于PPT设计的前沿技术或趋势,拓宽学生视野。
2.教学过程的互动性:例如Bridge-in环节,虽然通过案例对比引发了学生的思考,但可以增加一些更具互动性的活动,如小组讨论或头脑风暴,让学生更主动地参与到课堂中。
3.时间分配的合理性:在90分钟的教学过程中,各环节的时间分配可以进一步优化。例如,将更多时间分配给Participatory Learning环节,让学生有更充裕的时间进行实践操作和小组讨论。
从以上评价可以看出,在使用AI的过程中,想得到满意的方案,需要提示词指令清晰,整体要求明确等。根据改进建议,我们也可以持续与AI对话,进行方案的调整和优化。
分享使用AI工具的建议
2.如果AI生成的内容不符合预期,不要轻易放弃,可以通过持续反馈来调整AI的输出。
3.对于复杂的任务,不要一次性提出所有要求,而是将其拆解成多个小步骤。
4.利用其高级功能,例如上下文记忆、文件上传、插件扩展。
5.避免涉及敏感内容,不要在AI工具中输入违法违规、违背伦理道德的内容或敏感信息(如个人身份信息、财务数据等)。
6.AI生成的内容可能包含错误或不准确的信息,使用者要为结果负责,需要进行人工审核和校对。
……
对于教师来说,使用AI可以帮助其进行教学设计、助力学习评估与答疑、赋能教学资源制作、驱动科学研究等,从而极大地提升教学效率与质量,推动教育教学的个性化与智能化发展,因此教师需要以开放的心态拥抱新技术、探索AI与教育深度融合的新模式。
资料来源:欧亚教师发展中心

用户登录