关于推荐参加第十五届 “挑战杯” 广东大学生创业计划竞赛项目名单的公示
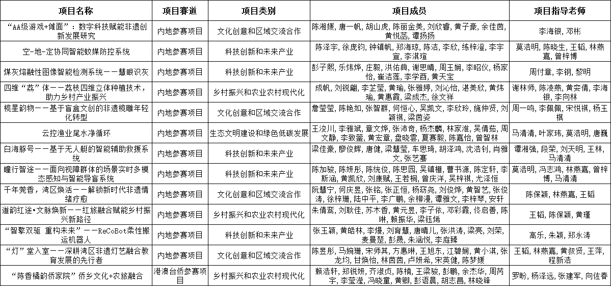
根据团省委、省学联关于举办第十五届 “挑战杯” 广东大学生创业计划竞赛的工作要求,我校严格按照程序完成校级遴选、组委会复核与专家评审。经评审,拟推荐 13 个项目参加省赛,其中内地参赛项目 12 个、港澳台侨参赛项目 1 个。现将推荐名单予以公示。
公示期为 2026年03月10日 至2026年03月15日(共 5 个工作日)。公示期间如有异议,请以实名、书面形式向学校团委反映,并提供有效联系方式及佐证材料,反映情况须实事求是,逾期及匿名异议不予受理。联系电话:020-82906431,联系人:王老师,林老师。
终审:团委

用户登录