关于开展2024年“益苗计划”——广东志愿服务组织成长扶持行动暨志愿服务项目 大赛的通知
为深入学习贯彻党的二十大精神和习近平总书记视察广东重要讲话、重要指示精神,贯彻落实《中共中央办公厅国务院办公厅关于健全新时代志愿服务体系的意见》,充分发挥志愿服务在推动省委“1310”具体部署落地落实等方面的作用,加快推进“志愿广东”建设,推动志愿服务事业高质量发展,结合中国青年志愿服务项目大赛等工作安排;现开展2024年 “益苗计划”——广东志愿服务组织成长扶持行动暨志愿服务项目大赛(以下简称“益苗计划”),引导广大青年学生奋力为广东在推进中国式现代化建设中走在前列贡献志愿力量。现将有关事项通知如下:
一、活动主题
奋进新征程,志愿建新功
二、活动时间
2024年7月至8月
三、活动内容
2024年益苗计划的主体内容为志愿服务项目大赛(以下简 称“项目大赛”)、行业领域志愿服务专项赛(以下简称“专项 赛”)、公益创投活动以及志愿服务交流培训集中活动(以下简 称“交流培训活动”)。项目(组织)申报、评审、培育等工作按照《“益苗计划”——广东志愿服务组织成长扶持行动暨志愿服务项目大赛管理规范》和《“益苗计划”志愿服务公益创投项目管理办法》有关规定组织实施。
(一)项目大赛。
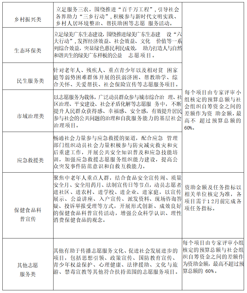
聚焦志愿服务品牌化发展,主要面向在广东省内开展活动或参与东西部协作和对口帮扶的志愿公益组织,分类评选一批省级示范项目、重点培育项目和持续扶持项目,由主办单位提供资金、培训、宣传等支持。项目申报类型包括大型赛会、关爱少年儿童、为老服务、阳光助残、文明实践、卫生健康(含心理健康)、应急救援(含消防宣传)与公共安全、社区 治理与邻里守望、文化传播与旅游服务、法律服务与普法宣传、中学生志愿服务、其他领域(含禁毒宣传教育、红十字生命教育、社会保险宣传)等。
其中,省级示范项目紧紧围绕党政关切、社会关注、群众关心的热点难点问题来开展,且目标明确、管理规范、善于创新、成效显著、影响广泛,具有可复制推广模式和价值的优秀项目;重点培育项目重点关注处于初创期但具有较好的运作模式和发展前景,并亟需扶持的项目;持续扶持项目重点关注2022年、 2023年曾获益苗计划资助的省级示范项目、重点培育项目,能高质量完成项目计划并取得良好服务成效和社会影响,具有可复制推广模式和价值的优秀项目。
(二)专项赛。
聚焦志愿服务专业化发展,设立“百千万工程”(乡村振兴)、绿美广东生态建设、粤港澳大湾区等专项赛。主要面向在广东省内开展活动的行业志愿公益组织和香港、澳门特别行政区的社会团体,评选一批专业服务特征明显的省级示范项目和重点培育项目,由主办单位提供相关支持。

(三)公益创投活动。
注重发展新质生产力,聚焦志愿服务 助力省委“1310”具体部署落地落实,运用新技术、新思维、新 理念推动志愿服务智能化升级、数字化转型、现代化发展,遴选 支持一批高潜力并具有较好社会效果的“独角兽”组织或提供社会问题解决方案的项目,由相关单位通过购买服务等方式提供经费、培训、宣传等支持。

(四)交流培训活动。
邀请国内志愿公益领域的高水平师资力量,围绕志愿服务政策法规、组织发展、项目运作、文化传播、筹资管理等方面,采取集中授课、分组辅导、交流展示等方式,对参评项目(组织)负责人开展理论和实务专题培训,持续提升参评项目(组织)的服务效能和专业水平。各地、各高校按 照《“益苗计划”项目(组织)地市、高校展示交流培训工作指引》开展相关主题活动,充分发挥优秀项目示范带动作用。
四、工作安排
(一)遴选推荐(2024年7月15日前)。各二级学院团总支积极挖掘鼓励符合条件的志愿公益项目(组织)申报参评,遴选推荐优秀项目(组织)参评省级赛,整合社会力量、开展专项培训,提升参评项目(组织)品牌形象和展示效果。
(二)申报参评 (2024年7月20日前)。主办单位依托“i 志愿”系统设置益苗计划官网,开展项目(组织)在线申报、展示、评审以及服务评估和绩效考核等工作。参评项目实施机构完成“i 志愿”系统组织/团体注册(粤港澳大湾区专项赛除外)后,选择“组织推荐”(经市级赛会单位推荐的项目)或“自荐”方式进行项目在线申报。粤港澳大湾区专项赛参评项目采取电子邮件方式 进行申报,项目申报书、申报流程和指引可登录益苗计划官网下载。
(三)评审培训 (2024年7月至8月)。省级赛项目评审采取分领域分类别方式进行,邀请相关专家学者、优秀志愿者、爱心企业以及主流媒体等组建评审委员会,采取审阅材料、路演答辩相结合的方式,对参评项目(组织)进行初评和复评两轮评审,确定资助项目(组织)建议名单。主办单位通过举办交流培训活动,对资助项目(组织)开展集中展示、经验交流。
(四)培育扶持 (2024年7月至2025年7月)。主办单位为所有获评项目颁发奖牌(证书),通过能力建设、宣传推广、督导评估等多种方式对资助项目(组织)进行扶持,推动形成一批助力我省志愿服务高质量发展,可复制、可推广的典型案例和经验做法。
五、材料报送
各二级学院于7月12日17:00前推荐遴选优秀项目至校团委,材料以院系为单位申报,统一命名为“益苗计划申报+院系+申报项目类别”,发送至蒋旭鹤企业微信处。
六、注意事项
(一)申报“项目大赛”中的“新申报项目”和“专项赛”填写《2024年“益苗计划”项目申报表》(附件2);
(二)申报“项目大赛”中的“持续扶持项目”填写《2024年“益苗计划”项目申报表》(附件2)和《2024年“益苗计划”持续扶持项目计划书》(附件3);
(三)申报“公益创投活动”项目填写《2024年“益苗计划”志愿服务公益创投项目申请表》(附件4)。
附件:
附件1.关于开展2024年“益苗计划”——广东志愿服务组织成长扶持行动暨志愿服务项目大赛的通知

用户登录