您的位置: 首页 >学工动态>新闻动态>详细内容

新闻动态

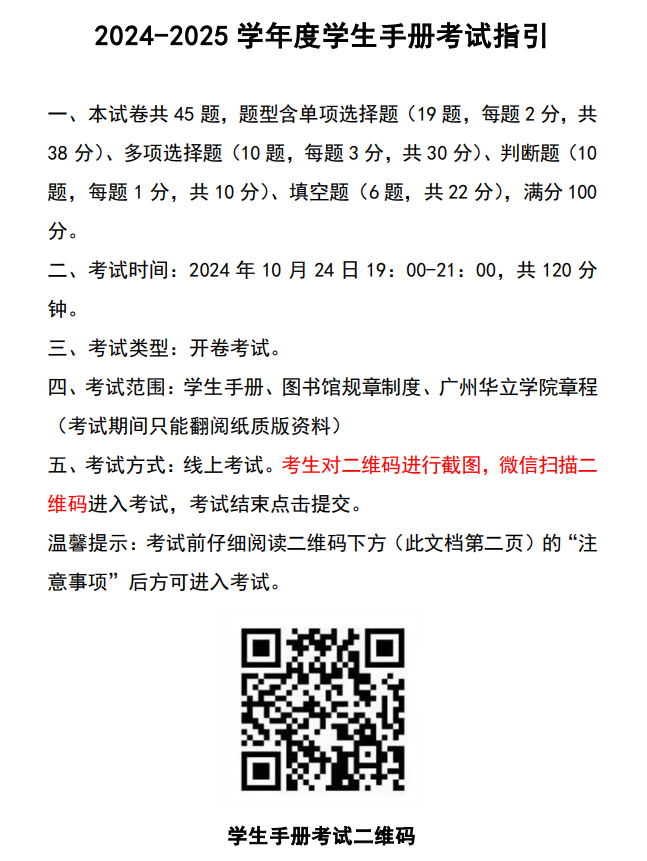
2024-2025学年入学教育工作顺利开展

发布时间:2024-09-27 15:19:31 浏览次数: 【字体:

为了教育新生明确大学学习目的,遵守学校的规章制度,树立稳定的专业思想,尽快适应大学生活,易班发展中心开展了丰富的新生入学教育系列活动,包括以下方面:

一是引导新生易班官网完成校方认证并参与易班优课平台中关于新生安全教育、入学适应教育、心理健康教育、爱校教育等网络学习课程及完成相应试题

8f8d56857136a50c284c63ddc023b4be7b465ce5

0e095f6f5a2c967da2d2f757695989563f8544fd

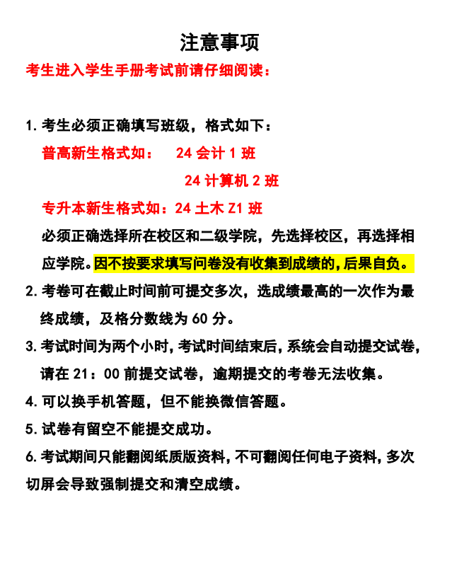
二是组织新生学习《学生手册》的内容及图书馆管理制度,并参与学生手册考试

IMG_256

三是各学院针对不同专业开展相应的专业教育讲座等。

图示, 示意图

AI 生成的内容可能不正确。

文本

AI 生成的内容可能不正确。

徽标

AI 生成的内容可能不正确。

文本

AI 生成的内容可能不正确。

徽标

AI 生成的内容可能不正确。

人站在桌子上

AI 生成的内容可能不正确。

文本

AI 生成的内容可能不正确。

终审:学生处
分享到:
【打印正文】
×

用户登录