张鸿林博士指导项目在"挑战杯"竞赛中斩获佳绩
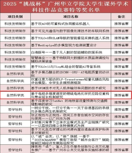
3月6日,2025年"挑战杯"广州华立学院大学生课外学术科技作品竞赛圆满落幕。由通识教育学院张鸿林博士指导的两项学生科研作品在激烈角逐中脱颖而出,其中自然科学类作品《基于电极多维度调变的锂硫电池化学反应路径重构与寿命延长机制研究》荣获特等奖并获推荐晋级省赛,科技发明制作类作品《基于Mask R-CNN模型的果树喷药机器人》斩获二等奖,充分展现了我院在科技创新与实践育人领域的丰硕成果。
![]() | |
特等奖作品聚焦新能源领域关键难题。当前锂硫电池虽具有高能量密度优势,但其循环寿命短、中间产物溶解流失等问题严重制约商业化应用。项目团队创新性提出“电极多维度调变”策略,通过构建三维多孔碳基复合电极材料,协同调控硫载体的物理限域与化学吸附能力,重构锂硫电池的化学反应路径。模拟数据显示,改性后的电池在500次循环后容量保持率提升至82%,为高稳定性锂硫电池的研发提供了新思路。评审专家认为,该研究兼具理论深度与应用价值,对推动清洁能源技术发展具有积极意义。

二等奖作品《基于Mask R-CNN模型的果树喷药机器人》则瞄准智慧农业痛点。传统果园喷药存在效率低、药物浪费严重等问题,团队自主研发的机器人集成深度学习视觉系统,通过Mask R-CNN模型实时识别果树冠层形态与病虫害区域,结合GPS定位与多自由度机械臂,实现厘米级精准喷药。

张鸿林博士表示:两项成果的诞生,得益于学校通专融合的培养理念。我们鼓励学生从大一起参与跨学科项目,通过数学建模、物理化学基础课程夯实理论功底,再以竞赛为平台实现技术转化,让更多创新成果从实验室走向产业一线!
终审:通识教育学院


用户登录