欢迎访问广州华立学院继续教育学院
设为首页
加入收藏
站群导航
广州华立学院
行政机构
学校办公室
党建网
教务处
学生处
教学质量监控与评估中心
法治与合规办公室
人事处
科研处
招生处
团委
华立创新创业园
总务处
实验室与设备管理处
图书馆
继续教育学院
江门校区
就业指导中心
校企合作 / 产教融合
保卫处
计划财务处
教师发展中心
发展规划处
档案馆
教学单位
城建与资源勘探学院
传艺学部
管理学院
智能制造学院
计算机工程学院
应用外国语学院
国际教育学院
马克思主义学院
通识教育学院
健康与护理学院
体育学院
药学院
教育学院/侨乡与海外华人社会研究院
商学院
其他
校友办
校工会
信息化办公室
热门搜索:
×
搜索过于频繁,请输入验证码
网站首页
院系概况
学院简介
院系结构
院系风采
联系我们
新闻动态
招生信息
本科培养
全日制实用英语
考研中心
高三复读
成人教育
学生工作
学生风采
学生就业
教育教学
学历教育
非学历教育
人才培养
专业介绍
政策文件
通知公告
党团工作
您的位置:
首页
>
招生信息
>
成人教育
>
详细内容
成人教育
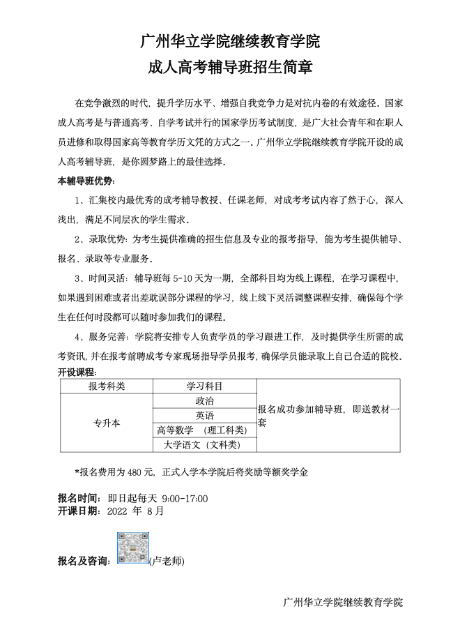
继续教育学院成人高考辅导班
作者:继续教育学院
发布时间:2022-07-08 00:00:00
浏览次数:
次
【字体:
小
大
】
分享到:
【打印正文】
×
用户登录
登 录
账号密码登录
成功登录后,
关闭浏览器前
24小时内
7天内
一个月内
始终
保持登录状态
忘记密码?
用户登录