2026年全国数学建筑创新应用大赛报名通知
备受瞩目的全国数字建筑创新应用大赛现已正式开启报名。本届大赛立足行业发展新形势,聚焦新技术推广应用,致力于推动建筑行业信息化与工业化深度融合,加快专业人才培育。
一、大赛赛项及目的
赛项一:BIM数维设计建模赛项
聚焦BIM公建建模与住宅建模,考核建筑信息模型创建与参数化设计能力。
赛项二:数字施工项目管理综合应用赛项
涵盖工程进度计划管理、BIM施工管理、BIM建模与施工现场规划,考核施工全过程数字化项目管理能力。
赛项三:建设工程计量与计价应用赛项
包括土建与安装工程建模与工程量清单编制、招标控制价文件编制,考核工程造价数字化应用能力。
二、参赛对象
2026年全国全日制本科、高职高专及中职院校建筑类相关专业在籍学生。
三、大赛赛制
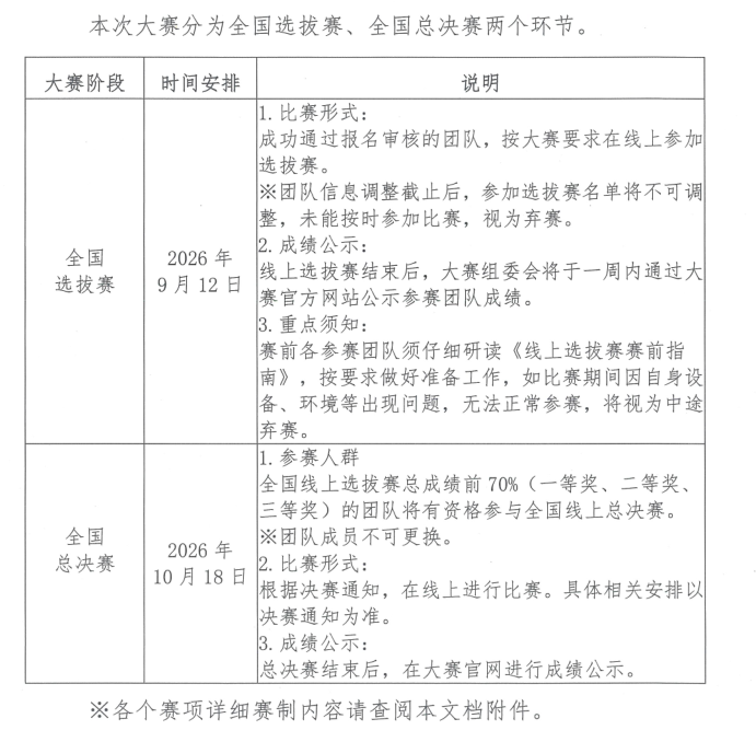
本次大赛分为全国选拔赛、全国总决赛两个环节。

四、组队要求
本届大赛为团体赛,具体要求如下:

五、奖项设置
大赛按照本科组、高职组和中职组分别设置团体奖:
01 全国选拔赛:
一等奖:15%(电子荣誉证书)
二等奖:25%(电子荣誉证书)
三等奖:30%(电子荣誉证书)
优秀奖:若干(电子荣誉证书)
02 全国总决赛:
一等奖:15%(电子荣誉证书+团队奖杯)
二等奖:25%(电子荣誉证书)
三等奖:60%(电子荣誉证书)
03 额外荣誉:
大赛获奖者可自愿获取由中国建设教育协会颁发的《住房城乡建设领域BIM应用专业技能证书》。
04 额外奖励:
选拔赛晋级团队可免费领取广联达造价全流程实战・就业特训营学生专属课程大礼包一份,具体内容按选拔赛奖项等级兑换;总决赛一等奖获奖团队可免费领取广联达建筑课堂精品课程一套。(价值2999~3500元的畅销企业实战训练营课程三选一)
六、大赛流程
01 大赛报名:2026年4月1日-7月31日
02 学习备赛:2026年4月起
03 全国选拔赛:2026年9月12日(线上进行)
04 全国总决赛:2026年10月18日(线上进行)
七、大赛费用
01 大赛赛事服务费: 每个参赛队伍1000元。
02 缴费方式:赛事服务费通过银行转账或扫码支付方式缴纳,由中国建设教育协会收取并开具发票。
八、联系方式
01 大赛官网:http://bisai.ccen.com.cn
02 赛事咨询:
中国建设教育协会:王老师 010-88861200
广联达科技股份有限公司 :冯老师 010-56402161
03 官方社群:
1.赛项一BIM数维设计建模赛项
教师交流QQ群:1079048330
学生答疑QQ群:1079377631
2.赛项二数字施工项目管理综合应用赛项
教师交流QQ群:1079048330
学生答疑QQ群:1032398594
3.赛项三建设工程计量与计价应用赛项
教师交流QQ群:1079048330
学生答疑QQ群:728570742
咨询群:
为便于组织和通知后期参赛事宜,请参赛同学尽快加入校赛微信讨论群(以上二维码),加群请备注班级+姓名。

用户登录